• Предмет: Математика
  • Автор: Alex2108
  • Вопрос задан 9 лет назад

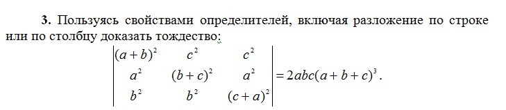
Помогите решить,пожалуйста....Задание по Высшей математике

Приложения:

Ответы

Ответ дал: alexprokhoro21ff
0
у этого примера не будет решения
Вас заинтересует