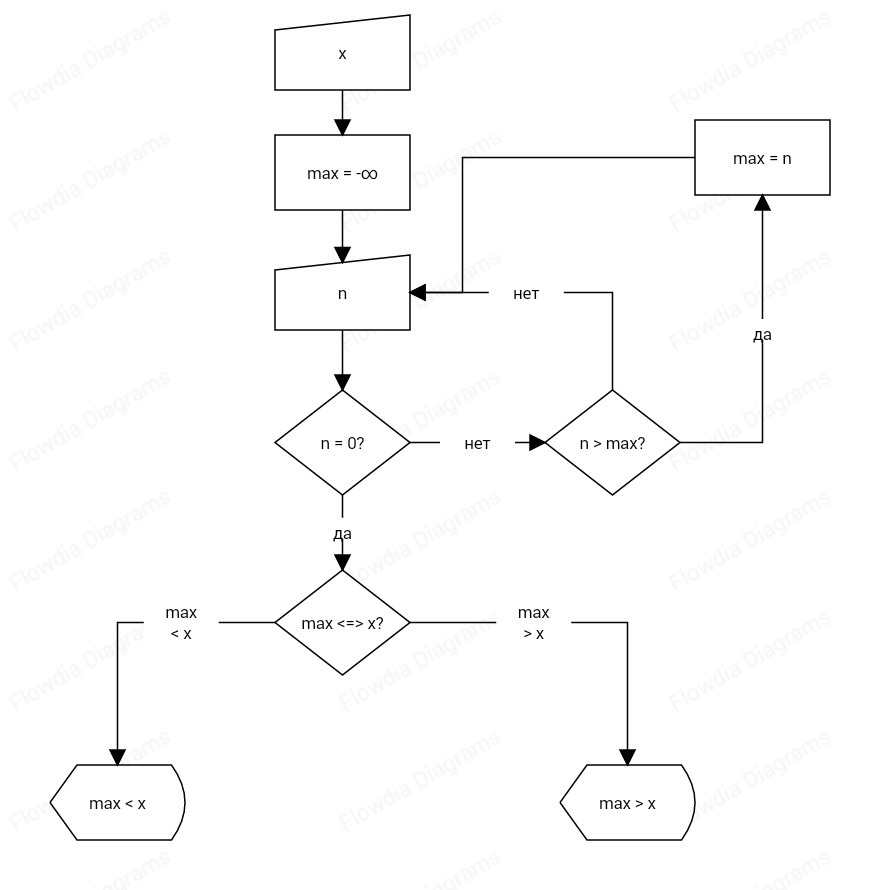
Программа получает на вход целые числа , кол-во введённых чисел неизвестно . Последовательность чисел заканчивается числом 0 ; дано число x . Это число больше или меньше максимального числа последовательности ?
Нарисовать блок схему !
Язык программирования: Паскаль .
Ответы
Ответ дал:
0
ЯП для блок-схемы не так уж и важен. Я в них не силен, но держите)
Приложения:
Вас заинтересует
2 года назад
2 года назад
7 лет назад
10 лет назад
10 лет назад
10 лет назад