• Предмет: Алгебра
  • Автор: WhiteRabbits
  • Вопрос задан 11 лет назад

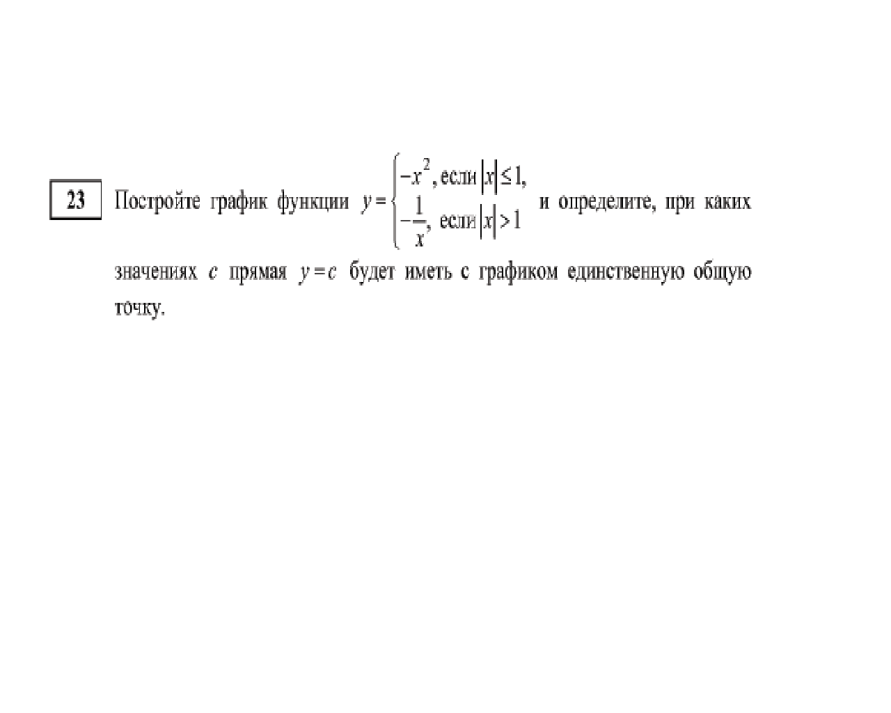
Пожалуяста , решите с объяснением

Приложения:

Ответы

Ответ дал: Гоша68
0

при c=(1;0] ......................

Приложения:
Вас заинтересует