• Предмет: Алгебра
  • Автор: 0210alena
  • Вопрос задан 9 лет назад

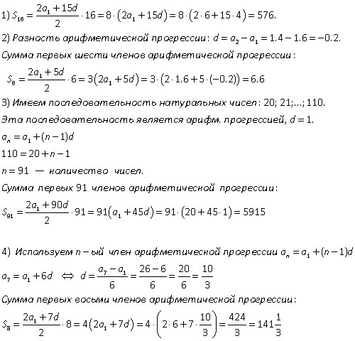
1)найдите сумму первых 16 членов арифметической прогрессии ,в которой a1=6,d=4.
2) Найдите сумму первых n-членов арифметической прогрессии 1,6;1,4;...; если n=6.
3) Найдите сумму натуральных чисел начиная с 20 по 110 включительно.
4)Найдите сумму первых восьми членов арифметической прогрессии (An), в которой a1=6,a7=26

Ответы

Ответ дал: Аноним
0

                               Решение:........................

Приложения:
Вас заинтересует