Ответы
Ответ дал:
0
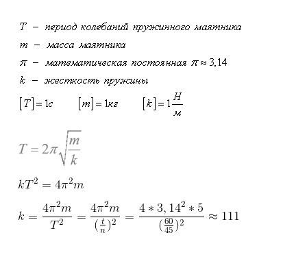
решение 2 задачи)))))
Приложения:

Вас заинтересует
7 лет назад
9 лет назад
10 лет назад