• Предмет: Физика
  • Автор: aizatamanzhol
  • Вопрос задан 9 лет назад

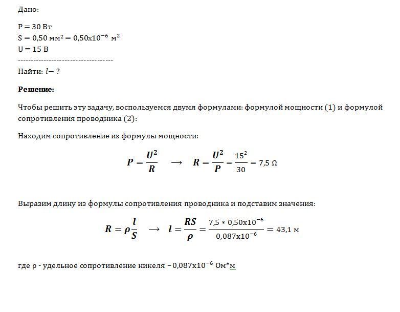
Реостаттың пайдаланатын қуаты 30 Вт,қысқыштарындағы кернеу 15 В. Егер көлденең қимасы 0.50мм2 болса,реостаттың дайындауға кететін никель сымының ұзындығын анықтаңдар.

Ответы

Ответ дал: livres
0

Решение во вложении:

Приложения:
Вас заинтересует