• Предмет: Информатика
  • Автор: АннаКурдина
  • Вопрос задан 9 лет назад

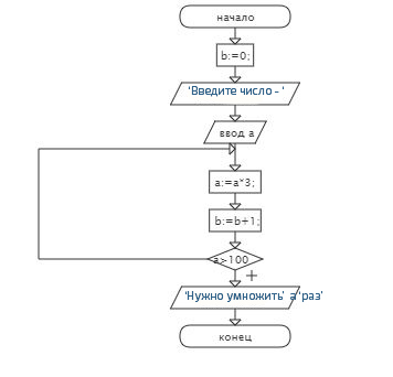
Сколько раз умножить N на 3, чтобы сумма привысила 100?

Ответы

Ответ дал: nN0NAmer
0
program N3;var b,a:integer;begin  b:=0;  write('Введите число - ');readln(a);  repeat        a:=a*3;      b:=b+1;  until a>100;  writeln('Нужно умножить ', b, ' раз');end.
Приложения:
Ответ дал: АннаКурдина
0
Спасибо огромное!
Вас заинтересует