• Предмет: Алгебра
  • Автор: qqqqq1531
  • Вопрос задан 9 лет назад

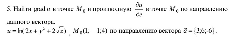
Задание в прикреплённой картинке =)

Приложения:

Ответы

Ответ дал: DeSex
0
Решение в приложенном файле PDF.
Приложения:
Вас заинтересует