• Предмет: Алгебра
  • Автор: Jemy
  • Вопрос задан 11 лет назад

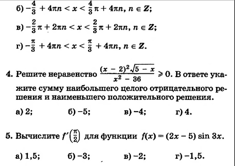
Решите 4-ое. правильный ответ Б

Приложения:

Ответы

Ответ дал: arsenlevadniy
0

 

frac{(x-2)^2cdotsqrt{5-x}}{x^2-36}geq0, \ (x-2)^2sqrt{5-x}=0, x^2-36neq0, \ (x-2)^2=0, x-2=0, x=2, \ sqrt{5-x}=0, 5-xgeq0, xleq5, 5-x=0, x=5, \ (x+6)(x-6)neq0, xneq-6, xneq6, \ (x-2)^2sqrt{5-x}(x+6)(x-6)geq0, \ xin R  (x-2)^2geq0, \ xin(-infty;5]  sqrt{5-x}geq0, \ (x+6)(x-6)geq0, \ xleq-6, xgeq6,\ xin(-infty;-6)cup { 2;5 } , \ -7+2=-5

 

Вас заинтересует