Помогите пожалуйста
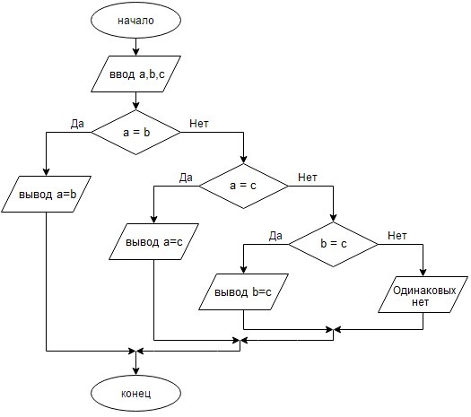
Придумайте алгоритм вводящий три целых числа и определяющий, есть ли среди введенных чисел одинаковые или нет.
Постройте блок-схему.
Ответы
Ответ дал:
0
Блок-схема - в прилагаемом файле.
Приложения:
Вас заинтересует
2 года назад
2 года назад
7 лет назад
7 лет назад
10 лет назад
10 лет назад
10 лет назад