• Предмет: Алгебра
  • Автор: ManagerStreet
  • Вопрос задан 9 лет назад

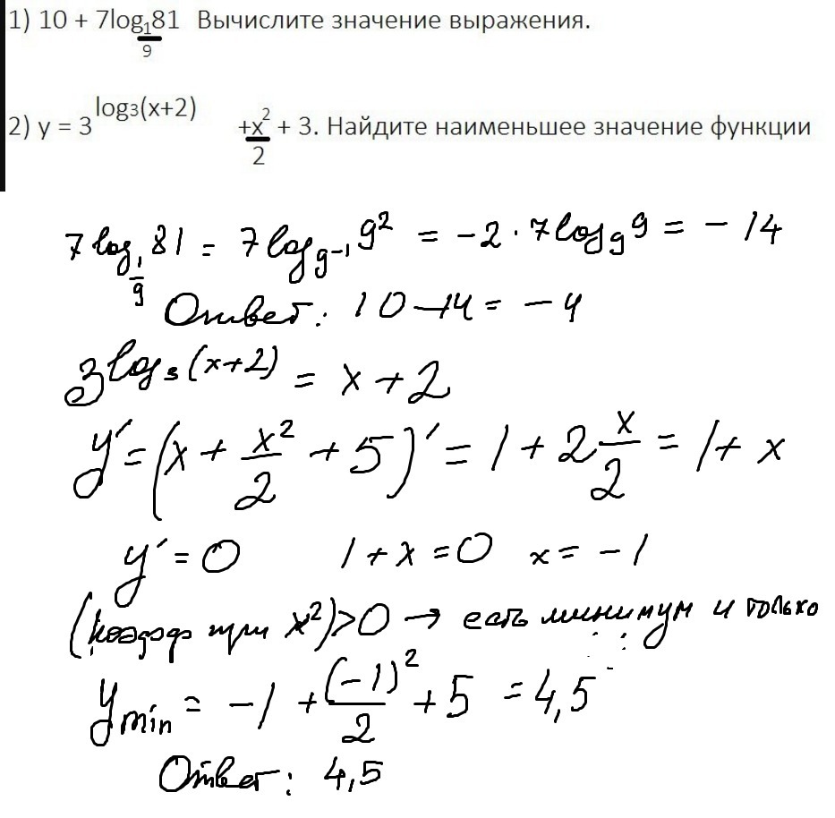
Решите пожалуйста, с подробным решением!

Приложения:

Ответы

Ответ дал: bzsr1
0
Задача без проблем. Только свойства логарифмов надо знать
Приложения:
Вас заинтересует