• Предмет: Алгебра
  • Автор: 12nikita98
  • Вопрос задан 9 лет назад

Помогите пожалуйста!
Решите данное дифференциальное уравнение.

Приложения:

Ответы

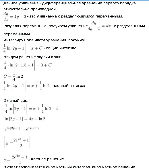
Ответ дал: Аноним
0
............................................................
Приложения:
Вас заинтересует