• Предмет: Физика
  • Автор: zasypa95
  • Вопрос задан 11 лет назад

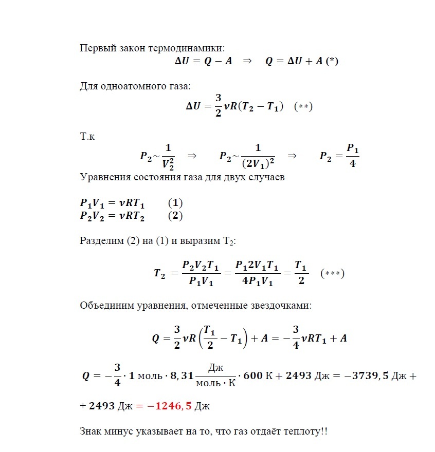
Один моль аргона , находящийся в цилиндре при температуре Т=600К и давлении р=4*10^5Па,расширяется и охлаждается так, что его давление при расширении обратно пропорционально квадрату обьема. Конечный объем газа вдвое больше начального. какое количество теплоты газ отдал при расширении , если при этом он совершил работу А=2493 Дж?

Ответы

Ответ дал: SerpMolot
0

Решение во вложении!

Успехов на экзамене!!!

 

Посмотрите и здесь!

http://znanija.com/task/2370919

Приложения:
Вас заинтересует