• Предмет: Алгебра
  • Автор: Арина9087
  • Вопрос задан 9 лет назад

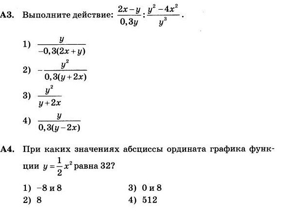
Нужно решить что на фотке. Именно решить, а не выбрать что на фото

Приложения:

Ответы

Ответ дал: rubilovalex
0
А3. -(y-2x)/0,3y : (y^2-4x^2)/y^3=-(y-2x)/0,3y* y^3/(y-2x)*(y+2x)=-y^2/0,3(y+2x). Ответ: цифра 2. А4. 32=1/2x^2, x^2=32:(1/2), x^2=64, x1=-8, x2=8. Ответ: цифра 1.
Ответ дал: Арина9087
0
Cgfcb,j
Ответ дал: Арина9087
0
Спасибо*
Вас заинтересует