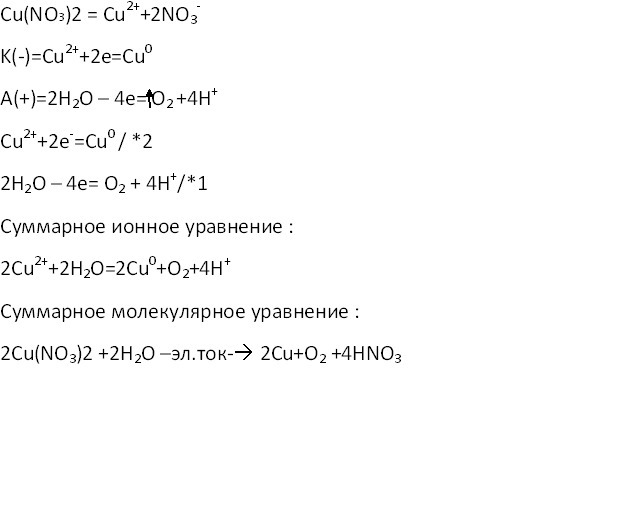
Написать уравнения,описывающие процессы,протекающие на катоде и аноде,а также суммарное уравнение электролиза водного раствора нитрата меди(2) с интерными электродами
Ответы
Ответ дал:
0
На фото , если что-то неправильно , то напишите мне
Приложения:

Вас заинтересует
2 года назад
2 года назад
7 лет назад
9 лет назад
10 лет назад
10 лет назад