• Предмет: Алгебра
  • Автор: Аноним
  • Вопрос задан 9 лет назад

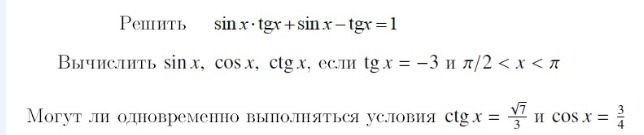
решите пожалуйста..........

Приложения:

Ответы

Ответ дал: amin07am
0
Ответ ответ ответ ответ ответ ответ
Приложения:
Вас заинтересует