Объясните подробно,как решать такое:
Две фабрики выпускают одинаковые стекла для автомобильных фар.Первая фабрика выпускает 30% этих стекол,вторая 70%.Первая фабрика выпускает 3% бракованных стёкол,а вторая-4%.Найдите вероятность того,что случайно купленное в магазине стекло окажется бракованным.
Ответы
                                            Ответ дал: 
                                                                                    
                                        
                                            
                                                
                                                
                                                
                                                    0
                                                
                                            
                                        
                                    Пусть на 2 фабриках выпускают сумарно а стекол , тогда 0,3а стекол
выпускают на 1 фабрике и 0,7а - на второй , количество брака на 1
фабрике равно 0,3а ·0,03 = 0,009а , количество брака на второй
фабрике равно 0,7а ·0,04 = 0,028а , общее количество брака на двух
фабриках равно 0,009а + 0,028а = 0,037а ,пусть р -искомая вероятность ,
тогда р = (0,037а )/a = 0,037
Ответ : p = 0,037
                                            Ответ дал: 
                                                                                    
                                        
                                            
                                                
                                                
                                                
                                                    0
                                                
                                            
                                        
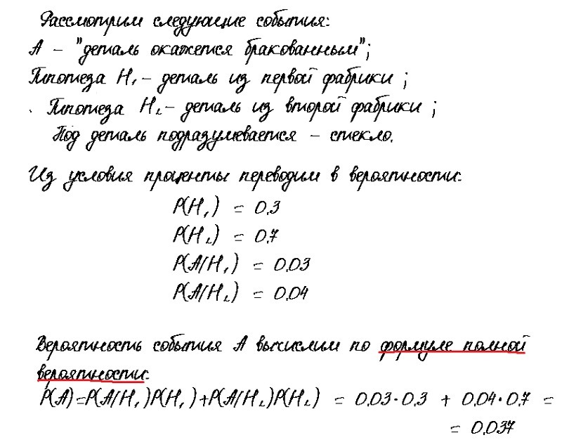
                                    Решено на основании полной вероятности.
Приложения:
                     
                            Вас заинтересует
                
                        2 года назад
                    
                
                        2 года назад
                    
                
                        8 лет назад
                    
                
                        10 лет назад
                    
                
                        10 лет назад
                    
                
                        10 лет назад