• Предмет: Математика
  • Автор: merri20
  • Вопрос задан 9 лет назад

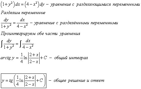
Помогите пожалуйста решить уравнение (1+y^2) dx=(4-x^2) dy

Ответы

Ответ дал: Аноним
0
***************************
Приложения:
Вас заинтересует