• Предмет: Алгебра
  • Автор: Ёчико
  • Вопрос задан 9 лет назад

Решите тригонометрические однородные уравнения:
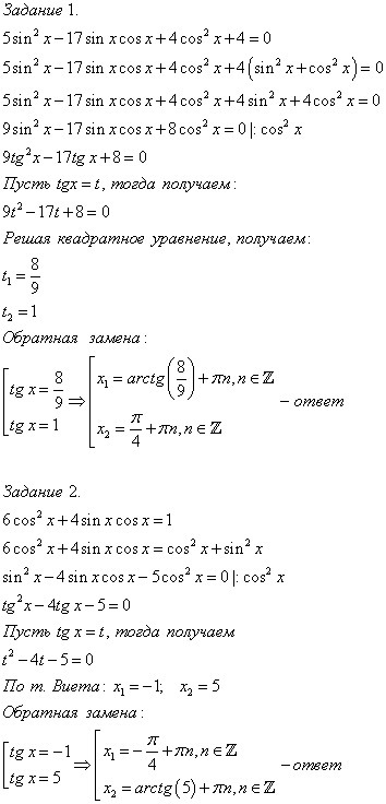
5*sin^2x - 17sinxcosx + 4*cos^2x +4 = 0
6*cos^2x + 4*sinxcosx = 1
cos^2х - это значит косинус х в квадрате и то же с синусом

Ответы

Ответ дал: Аноним
0
********************************************
Приложения:
Вас заинтересует