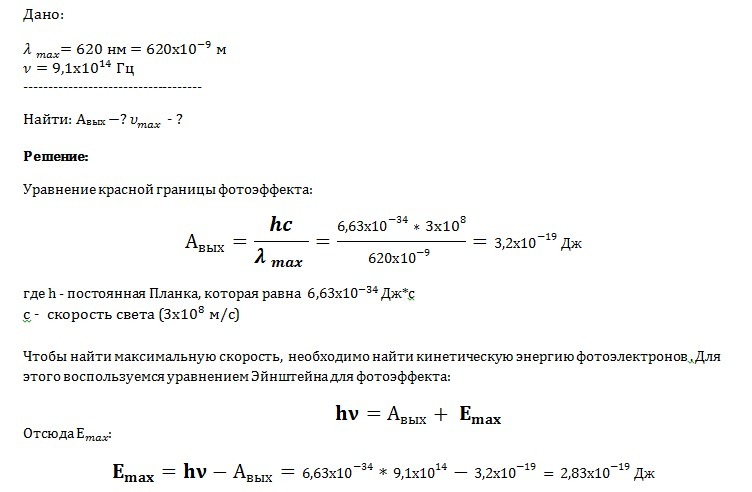
Наибольшая длина волны света, при которой наблюдается фотоэффект для калия, равна = 620 нм. Определите работу выхода (Авых) электронов из калия. Определите максимальную скорость фотоэлектронов (v), вырываемых из калия излучением с частотой = 9,1•1014 Гц.
Ответы
Ответ дал:
0
Решение во вложении:
Приложения:
Вас заинтересует
3 года назад
3 года назад
8 лет назад
8 лет назад
11 лет назад
11 лет назад
11 лет назад