• Предмет: Алгебра
  • Автор: grisenko97
  • Вопрос задан 11 лет назад

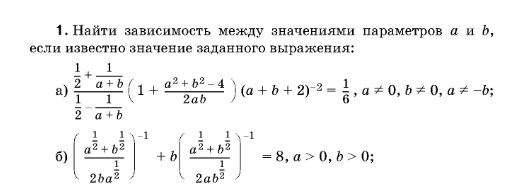
Решите пожалуйста с объяснением) Это с одной книги, просто хочу понять как решается

Приложения:

Ответы

Ответ дал: arsenlevadniy
0

 

frac{frac{1^{(a+b}}{2}+frac{1^{(2}}{a+b}}{frac{1^{(a+b}}{2}-frac{1^{(2}}{a+b}}cdot(1^{(2ab}+frac{a^2+b^2-4}{2ab})cdot(a+b+2)^{-2}=frac{frac{a+b+2}{2(a+b)}}{frac{a+b-2}{2(a+b)}}times \ timesfrac{a^2+2ab+b^2-4}{2ab}cdotfrac{1}{(a+b+2)^2}=frac{(a+b+2)cdot2(a+b)}{2(a+b)(a+b-2)}cdotfrac{(a+b)^2-2^2}{2ab}cdotfrac{1}{(a+b+2)^2}= \ =frac{a+b+2}{a+b-2}cdotfrac{(a+b+2)(a+b-2)}{2ab}cdotfrac{1}{(a+b+2)^2}=frac{1}{2ab}=frac{1}{6}, \ 2ab=6, \ ab=3

 

(frac{a^{frac{1}{2}}+b^{frac{1}{2}}}{2ba^{frac{1}{2}}})^{-1}+b(frac{a^{frac{1}{2}}+b^{frac{1}{2}}}{2ab^{frac{1}{2}}})^{-1}=frac{2ba^{frac{1}{2}}}{a^{frac{1}{2}}+b^{frac{1}{2}}}+bcdotfrac{2ab^{frac{1}{2}}}{a^{frac{1}{2}}+b^{frac{1}{2}}}= \ =frac{2ba^{frac{1}{2}}+2ab^{frac{3}{2}}}{a^{frac{1}{2}}+b^{frac{1}{2}}}=frac{2ba^{frac{1}{2}}(1+a^{frac{1}{2}}b^{frac{1}{2}})}{a^{frac{1}{2}}+b^{frac{1}{2}}}=

Вас заинтересует