• Предмет: Математика
  • Автор: ksysha412
  • Вопрос задан 11 лет назад

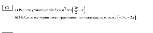
Решить задание с1 с синусом и косинусом

Приложения:

Ответы

Ответ дал: Mishka28
0

а) sin2x=sqrt{3}cosx(frac{3pi}{2}-x)\ sin2x=-sqrt{3}sinx\ 2sinxcosx+sqrt{3}sinx=0\ sinx(2cosx+sqrt{3})=0\ sinx=0\ x=pi n\ cosx=-frac{sqrt{3}}{2}\ x=^{+}_{-}frac{5pi}{6}+2pi k

б)Корни принадлежащие отрезку: 

 

-3pi; -2pi; -frac{17pi}{6}

Вас заинтересует