• Предмет: Математика
  • Автор: 111YANA111
  • Вопрос задан 11 лет назад

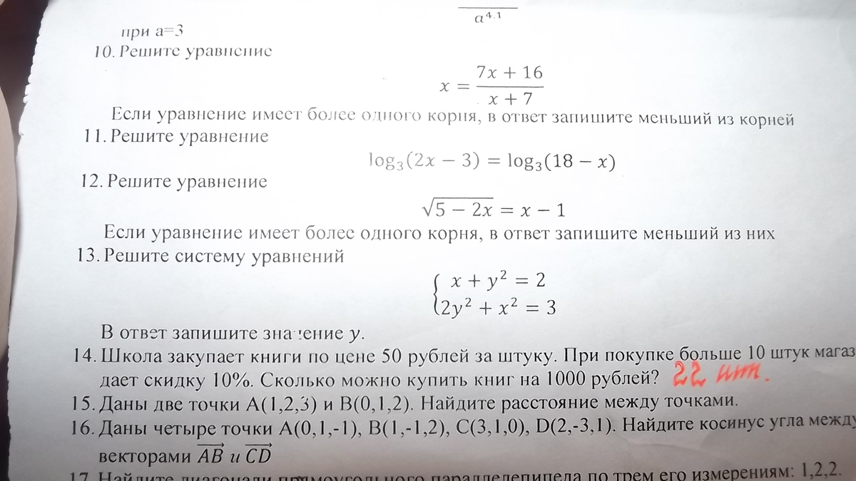
Помогите с заданиями 10, 11, 12, 13. 

Приложения:

Ответы

Ответ дал: Матов
0

 

1)

x=7x+16/x+7

 x(x+7)=7x+16

  x^2+7x=7x+16

  x^2=16

 x=+/-4

Ответ   -4

 


2)

log  3(2x-3)=    log 3(18-x)      

                2x-3=18-x

                3x=21

                  x=7

3)

 V5-2x=      x-1

   5-2x=x^2-2x+1

   x^2-4=0

   x=+/-2

 Ответ   -2

 4)

{x+y^2=2

{2y^2+x^2=3

 

 

 

 

{y^2=2-x

{2(2-x )   +x^2    = 3

  4-2x+x^2=3

     x^2-2x+1=0

    D=4-4*1*1=0

  x=2/2=1

 y=-/+1

Ответ   y=1  y=-1 

 

 

 

 

 

 

 

 

4)то есть  500/50=10 книг   осталось      500*0,9=450   500-450=50 и также  второй   50 рублей и того  100рублей можно купить еще 2 книги и всего 20+2=22

5)AB=V(0-1)^2+(1-2)^2+(2-3)^2      = V1+1+1=V3

6) AB=(1;-2; 3)

    CD=(-1;4;1)

 cosa=( 1*-1 - 2*4 + 3*1)/ V1^2+2^2+3^2*  V1^2+4^2+1^2   = -6/V252

 

 

 

 

Вас заинтересует