• Предмет: Математика
  • Автор: Аноним
  • Вопрос задан 9 лет назад

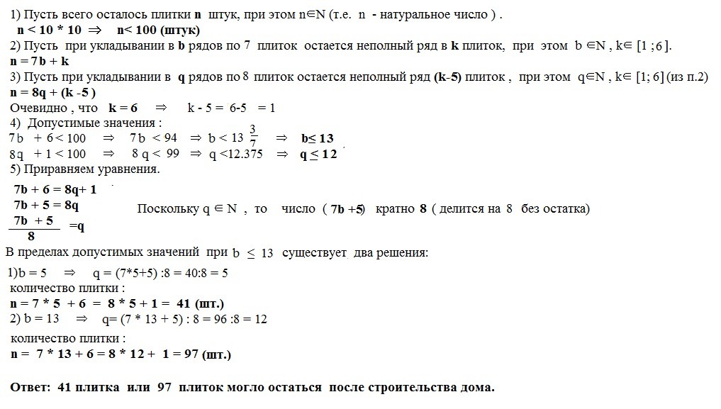
После строительства дома осталось некоторое количество плиток . их можно использовать для выкладывания прямоугольной площадки на участке рядом с домом... если укладывать в ряд по 10 плиток, то для квадратной площадки плиток не хватает. при укладывании в ряд по 7 плиток, остаётся один не полный ряд. а при укладывании по 8 тоже остаться не полный ряд в котором на 5 плиток меньше чем в неполное ряду причин укладывании по 7. сколько всего плиток осталось после строительства дома????

Ответы

Ответ дал: zhenyaM2002
0
Решение и ответ в приложении.
=========================
Приложения:
Вас заинтересует