• Предмет: Физика
  • Автор: katara888
  • Вопрос задан 11 лет назад

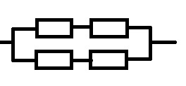
Чему равно сопротивление электрической цепи, состоящий из одинаковых резисторов по 2 Ом каждый

Приложения:

Ответы

Ответ дал: aleshka20133
0

4,это легко прочти тему сопротивление и резисторы и ты поймешь как это делать

Вас заинтересует