• Предмет: Алгебра
  • Автор: nikfedotov197
  • Вопрос задан 9 лет назад

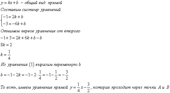
составьте уравнение с прямой проходящие через точки А(2:-1) В(-6:-3)

Ответы

Ответ дал: Аноним
0
Если не понятно, пишем в ЛС. Желаю удачи
Приложения:
Вас заинтересует