• Предмет: Алгебра
  • Автор: pavel191996
  • Вопрос задан 11 лет назад

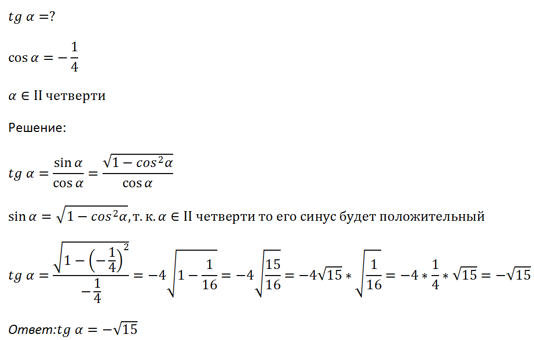
найдите tg a если cos a=-1/4 и угол a принадлежит 2 четвярти

Ответы

Ответ дал: Darksider
0

sin a=sqrt(1-(cos a)^2)

 

sin a=sqrt(1-(-1/4)^2)=sqrt(15)/4

 

 

tg a=sin a/cos a=(sqrt(15)/4)/(-1/4)=-sqrt(15)

   
Ответ дал: AlbuRin
0

kkk\\\\\\\\\\\\\\\\\\\\\\\\\\\\\\\\\\\\\\\\\\\\\\\\\\\\\

Приложения:
Вас заинтересует