• Предмет: Алгебра
  • Автор: minniegirl
  • Вопрос задан 11 лет назад

Помогите решить задания .

Приложения:

Ответы

Ответ дал: Матов
0

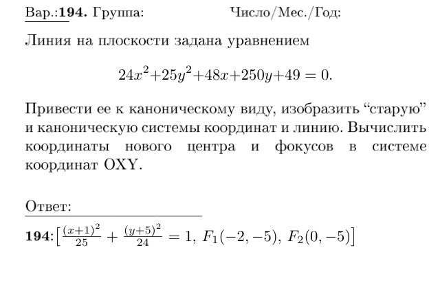
24x^2+25y^2+48x+250y+49


24x^2+24+ 25y^2+25+48x+250y=0
24(x^2+2x+1)+25y^2+625-600+250y=0
24(x+1)^2+25(y^2+10y+25)=600
делим все на 24*25
 (x+1)^2/25+ (y+5)^2/24=1

 

найдем фокусы по формуле 

фокусы находяться вот так 

c^2=5^2-√24^2=25-24=1

 то есть (-1;0)   (1;0)

Вас заинтересует