ПОМОГИТЕ С ЯДЕРНОЙ ФИЗИКОЙ!
1. Одним из главных достоинств, планетарной модели атома, сформулированной Э.Резерфордом, было то, что она
1) объясняла спектральные закономерности
2) имела четкое экспериментальное обоснование
3) объясняла причину радиоактивного распада
4) объясняла закономерности периодической системы элементов
Ответ: _____
2. Какие из приведенных ниже утверждений соответствуют квантовым постулатам Бора?
А. В атоме электроны движутся по круговым орбитам и излучают при этом электромагнитные волны
Б. Атом может находиться только в одном из стационарных состояний, при этом атом не излучает энергию
В. При переходе из одного стационарного состояния в другое атом излучает или поглощает квант электромагнитного излучения
1) только А 3) А и В
2) А и Б 4) Б и В
Ответ: _____
3. На рисунке представлена диаграмма энергетических уровней атома. Излучение фотона наибольшей длины волны происходит при переходе
1) 1 3) 4
2) 2 4) 6
4. Ядро атома аргона (_18^40)Ar содержит
1) 18 протонов и 40 нейтронов 3) 40 протонов и 22 нейтронов
2) 18 протонов и 22 нейтронов 4) 40 протонов и 18 нейтронов
Ответ: _____
5. Радиоактивный изотоп урана(_92^238)U после одного ∝-распада и двух β-распадов превращается в изотоп
1) протактиния (_91^232)Pa 3) урана (_92^234)U
2) тория (_90^232)Th 4) радия (_88^229)Ra
Ответ: _____
6. Радиоактивный изотоп имеет период полураспада 10минут. Сколько ядер из 1000 ядер этого изотопа испытывает радиоактивный распад за 20 минут?
Ответ: _____
7. Регулирование скорости деления тяжелых атомов в ядерных реакторах электростанций осуществляется
1) за счет поглощения нейтронов при опускании стержней с поглотителем 2) за счет увеличения теплоотвода при увеличении скорости теплоносителя
3) за счет увеличения отпуска электроэнергии потребителям
4) за счет уменьшения массы ядерного топлива в активной зоне
Ответ: _____
8. Установите соответствия ядерных реакций из левого столбца таблицы с недостающими обозначениями в правом столбце
РЕАКЦИЯ ОБРАЗОВАВШАЯСЯ ЧАСТИЦА
A) (_19^41)K + (_2^4)He (_20^44)Ca + ? 1) протон
Б) (_25^55)Mn + (_1^1)H (_26^55)Fe + ? 2) нейтрон
B) (_1^2)H + γ (_0^1)n + ? 3) ∝-частица
Г) (_3^7)Li + (_1^1)H (_2^4)He + ?
Ответ: _____
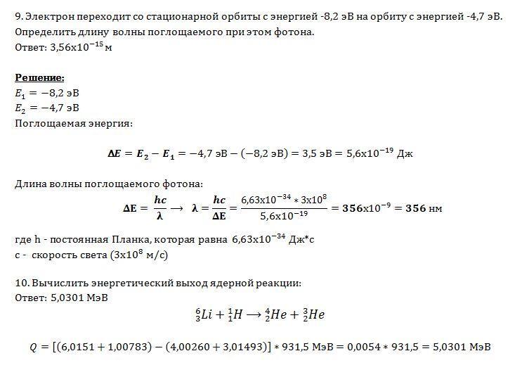
9. Электрон переходит со стационарной орбиты с энергией -8,2 эВ на орбиту с энергией -4,7 эВ. Определить длину волны поглощаемого при этом фотона.
Ответ: _____ м
10. Вычислить энергетический выход ядерной реакции
(_3^6)Li + (_1^1)H (_2^4)He + (_2^3)He. Ответ представить в МэВ с точностью до целых
Ответ: _____ МэВ
11. Препарат активностью 1,7 × 1011 частиц в секунду помещен в медный контейнер массой 0,5 кг. За какое время температура контейнера повышается на 1 К, если известно, что данное радиоактивное вещество испускает
∝-частицы энергией 5,3 МэВ? Считать, что энергия всех ∝-частиц полностью переходит во внутреннюю энергию. Теплоемкостью препарата и теплообменом с окружающей средой пренебречь.
Ответы
Ответ дал:
0
Решения во вложениях. Остальную часть найдете в файлах внизу.
Приложения:



Ответ дал:
0
Во вложениях оставшаяся часть решений:
Приложения:



Вас заинтересует
2 года назад
2 года назад
9 лет назад
9 лет назад