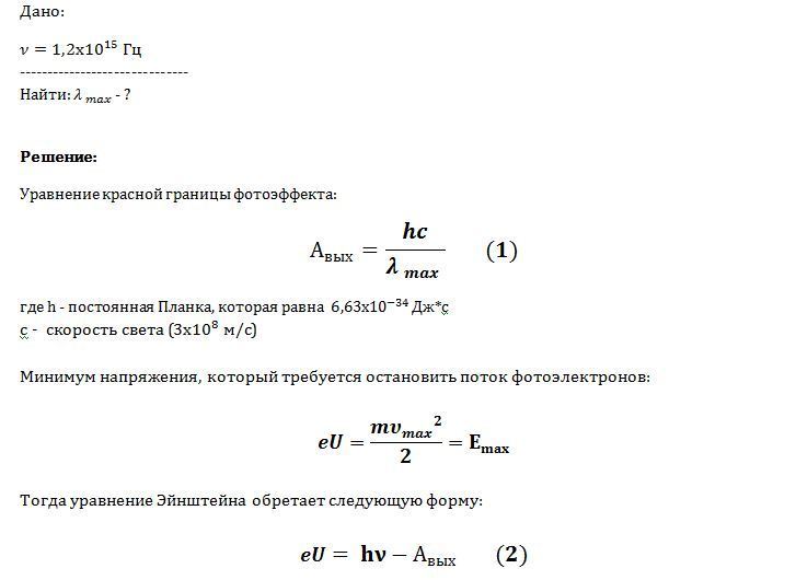
При увеличении частоты падающего на металл света в два раза задерживающее напряжение для фотоэлектронов увеличивается в три раза. Частота первоначально падающего света 1,2*10^15 Гц. Определите длину волны (в нм) света, соответствующую «красной границе» для этого металла.
Ответы
Ответ дал:
0
Решение в приложенном файле:
Приложения:


Вас заинтересует
2 года назад
2 года назад
8 лет назад
8 лет назад
10 лет назад
10 лет назад