• Предмет: Математика
  • Автор: taniyjla
  • Вопрос задан 11 лет назад

Задание во вложении. Помогите с решением.

Приложения:

Ответы

Ответ дал: Minsk00
0

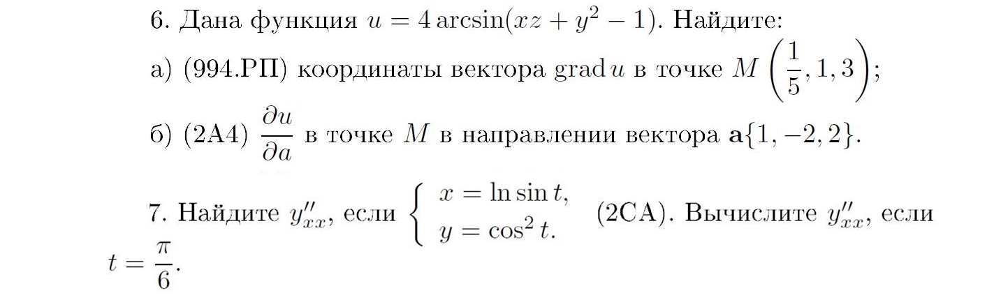
7) x=ln(sint)   y = cos^2(t)
Найти y''xx если t = пи/6
Первая производная y'(x)
   y'(x) = y'(t)/x'(t)
Вторая производная y''xx
    y''xx = (y''tt*x't-x''tt*y't)/(x't)^3
Находим производные
y't = (cos^2t)' =2cost*(-sint) =-sin2t
y''tt = (-sin2t)' = -2cos2t
x't = (ln(sint))' = (1/sint)*cost = cost/sint =ctgt
x''tt =(ctgt)' = -1/sin^2t
Подставим в формулу
  y''xx = (-2cos2t*ctgt -(-1/sin2^t)(-sin2t))/(ctgt)^3 =
= (-2cos2t*ctgt-sin2t/sin^2t)/(ctgt)^3 =
 = (-2cos2t*ctgt-2cost/sint)/(ctgt)^3 = (-2cos2t*ctgt-2ctgt)/(ctgt)^3 =
= (-2cos2t-2)/(ctgt)^2 =-2(cos^2t+1)/(ctgt)^2 = -2(cos^2t-sin^2t+cos^2t+sin^2t)/(ctgt)^2=
=-4cos^2t/(cos^2t/sin^2t) =-4sin^2t
y''tt = -4sin^2t
При t = пи/6
y''(пи/6) = -4sin^2(пи/6) = -4*(1/2)^2 =-4*(1/4) =-1

Приложения:
Вас заинтересует