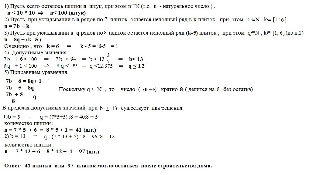
После строительства дома осталось некоторое количество плиток. Их можно использовать для выкладывания прямоугольной площадки на участке рядом с домом. Если укладывать в ряд по 10 плиток, то для квадратной площадки плиток не хватит. При укладывании их по 7 плиток в ряд остается один неполный ряд, а при укладывании по 8 – тоже останется неполный ряд, в котором на 5 плиток меньше, чем в неполном ряду при укладывании по 7. Сколько всего плиток осталось после строительства дома?
Попроси больше объя
Ответы
Ответ дал:
1
Решение в приложении.
Два ответа , которые удовлетворяют условию задачи:
1) 41 плитка
2) 97 плиток
Два ответа , которые удовлетворяют условию задачи:
1) 41 плитка
2) 97 плиток
Приложения:
Вас заинтересует
2 года назад
3 года назад
3 года назад
9 лет назад