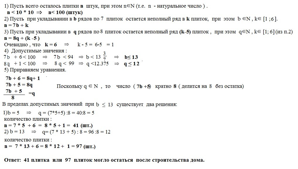
после строительства дома осталось некоторое количество плиток . Их можно использовать для выкладывании прямоугольной площадки на участке рядом с домом. Если укладывать в ряд по 10 плиток ,то для квадратной площадки плиток не хватает . При укладывании по 7 плиток в ряд остаётся один не полный ряд , а при укладывании по 8 - тоже остаётся неполный ряд,в котором на 5 плиток меньше ,чем в неполном ряду при укладывании по 7. Сколько всего плиток осталось после строительства дома ?
Ответы
Ответ дал:
1
Решение в приложении.
====================
====================
Приложения:
Вас заинтересует
2 года назад
2 года назад
2 года назад
3 года назад
3 года назад
9 лет назад