После строительства дома осталось некоторое количество плиток. Их можно использовать для выкладывания прямоугольной площадки на участке рядом с домом. Если укладывать в ряд по 10 плиток, то для квадратной площадки плиток не хватает. При укладывании по 7 плиток в ряд остается один неполный ряд, а при укладывании по 8 – тоже остается неполный ряд, в котором на 5 плиток меньше, чем в неполном ряду при укладывании по 7. Сколько всего плиток осталось после строительства дома?
Ответы
Ответ дал:
0
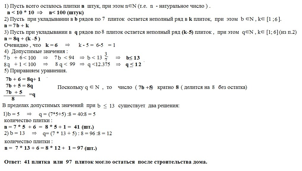
Решение в приложении.
Существует два ответа, которые удовлетворяют условию задачи:
1) 41 плитка
2) 97 плиток.
Существует два ответа, которые удовлетворяют условию задачи:
1) 41 плитка
2) 97 плиток.
Приложения:

Вас заинтересует
1 год назад
1 год назад
2 года назад
3 года назад
3 года назад
8 лет назад