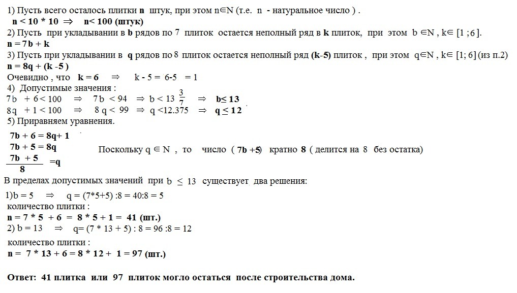
9. После строительства дома осталось некоторое количество плиток. Их можно использовать для выкладывания прямоугольной площадки на участке рядом с домом. Если укладывать в ряд по 10 плиток, то для квадратной площадки плиток не хватит. При укладывании их по 7 плиток в ряд остается один неполный ряд, а при укладывании по 8 – тоже останется неполный ряд, в котором на 5 плиток меньше, чем в неполном ряду при укладывании по 7. Сколько всего плиток осталось после строительства дома?
если можно то не присылаете ответы позже 19.04.2017
Ответы
Ответ дал:
1
Решение в приложении.
Получилось два допустимых ответа:
1) 41 плитка
2) 97 плиток
Получилось два допустимых ответа:
1) 41 плитка
2) 97 плиток
Приложения:

Вас заинтересует
1 год назад
1 год назад
2 года назад
2 года назад
3 года назад
3 года назад
8 лет назад