• Предмет: Математика
  • Автор: Ольга02021979
  • Вопрос задан 9 лет назад

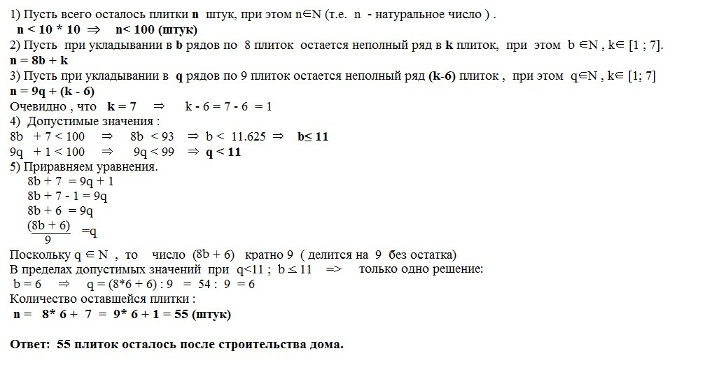
После строительства дома осталось некоторое количество плиток. Их можно использовать для выкладывания прямоугольной площадки на участке рядом с домом. Если укладывать в ряд по10 плиток, то для квадратной площадки плиток не хватает. При укладывании по8 плиток в ряд остается один неполный ряд, а при укладывании по9 – тоже остается неполный ряд, в котором на 6 плиток меньше, чем в неполном ряду при укладывании по8. Сколько всего плиток осталось после строительства дома?

Ответы

Ответ дал: zhenyaM2002
0
Ответ и решение в приложении.
===========================
Приложения:
Вас заинтересует