Помогите решить.
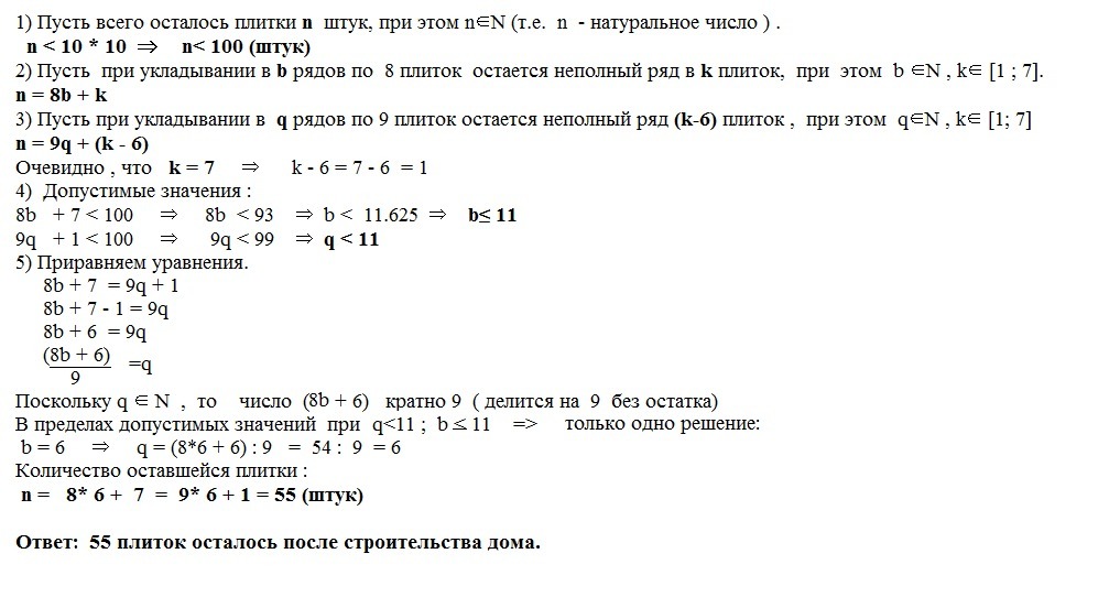
После строительства дома осталось некоторое количество плиток. Их можно
использовать для выкладывания прямоугольной площадки на участке рядом с
домом. Если укладывать в ряд по 10 плиток, то для квадратной площадки
плиток не хватает. При укладывании по 8 плиток в ряд остается один неполный
ряд, а при укладывании по 9 – тоже остается неполный ряд, в котором на
6 плиток меньше, чем в неполном ряду при укладывании по 8. Сколько всего
плиток осталось после строительства дома?
Ответы
Ответ дал:
0
Ответ: 55 плиток осталось после строительства дома.
Решение в приложении.
Решение в приложении.
Приложения:
Вас заинтересует
2 года назад
2 года назад
7 лет назад
7 лет назад
10 лет назад
10 лет назад