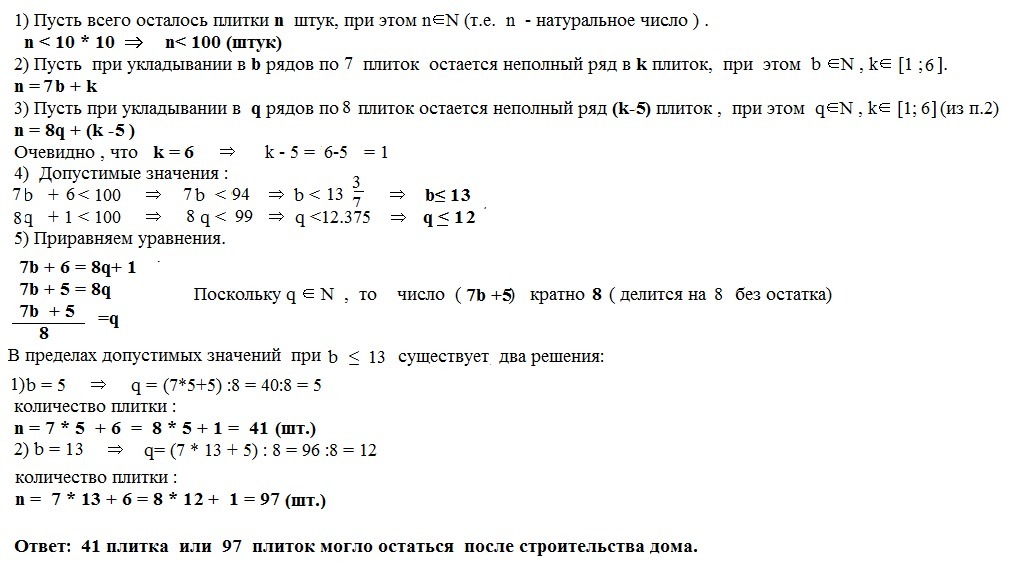
после строительства дома осталось некоторое количество плиток . их можно использовать для выкладывания прямоугольной площадки на участке рядом с домом... если укладывать в ряд по 10 плиток, то для квадратной площадки плиток не хватает. при укладывании в ряд по 7 плиток, остаётся один не полный ряд. а при укладывании по 8 тоже остаться не полный ряд в котором на 5 плиток меньше, чем в неполное ряду причин укладывании по 7.сколько всего плиток осталось после строительства дома???
Ответы
Ответ дал:
0
Решение и ответ в приложении.
Приложения:

Вас заинтересует
2 года назад
2 года назад
7 лет назад
7 лет назад
9 лет назад
9 лет назад
10 лет назад