Решите задачу, срочно!!!! Заранее спасибо!!
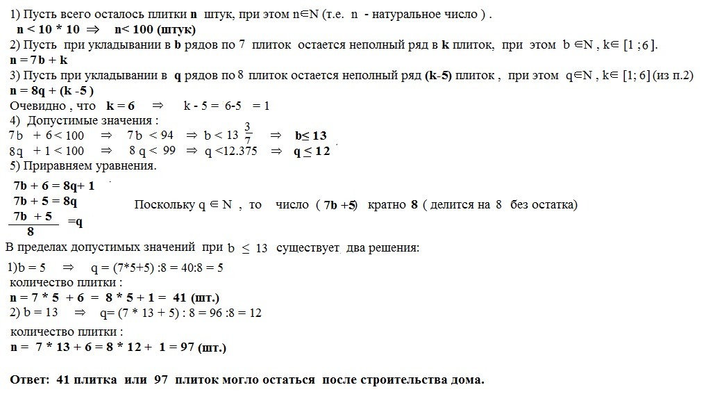
После строительства дома осталось некоторое количество плиток. Их можно использовать для выкладывания прямоугольной площадки на участке рядом с домом. Если укладывать в ряд по 10 плиток, то для квадратной площадки плиток не хватает. При укладывании по 7 плиток в ряд остаётся один неполный ряд, а при укладывании по 8 - тоже остаётся неполный ряд, в котором на 5 плиток меньше, чем в неполном ряду при укладывании по 7. Сколько всего плиток осталось после строительства дома? РЕШИТЕ СРОЧНО!!!! ПОЖАЛУЙСТА!!! СПАСИБО ЗАРАНЕЕ!!!
Ответы
Ответ дал:
0
Решение в приложении.
В задаче два допустимых ответа:
1) 41 плитка
2) 97 плиток.
В задаче два допустимых ответа:
1) 41 плитка
2) 97 плиток.
Приложения:

Вас заинтересует
2 года назад
7 лет назад
9 лет назад