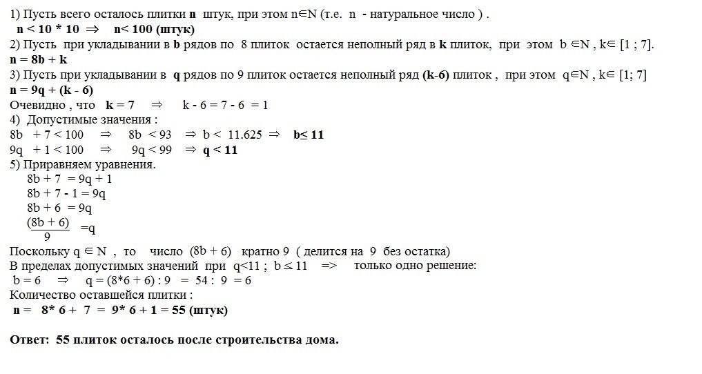
Есть плитки. Их можно использовать для выкладывания прямоугольной площадки на участке рядом с домом. Если укладывать в ряд по 10 плиток, то для квадратной площадки плиток не хватает. При укладывании по 8 плиток в ряд, остаётся один неполный ряд,а при укладывании по 9- тоже остаётся неполный ряд, в котором на 6 плиток меньше, чем в неполном ряду при укладывании по 8. Сколько всего плиток осталось после строительства дома
Ответы
Ответ дал:
0
Ответ : 55 плиток.
Решение в приложении.
Решение в приложении.
Приложения:

Вас заинтересует
2 года назад
2 года назад
7 лет назад
9 лет назад
9 лет назад
10 лет назад