после строительства дома осталось некоторое количество плиток. Их можно использовать для выкладывания прямоугольной площадки на участке рядом с домом. Если укладывать в ряд по 10 плиток,то для квадратной площадки не хватает. При укладывании по 7 плиток в ряд остается один неполный ряд, а при укладывании по 8- тоже остается неполный ряд, в котором на 5 плитрк меньше, чем в неполном ряду при укладывании по 7. Сколько всего клеток осталось после строительства дома?
Ответы
Ответ дал:
0
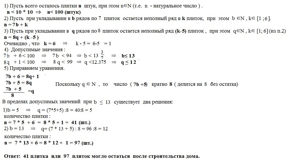
Решение в приложении.
Два допустимых ответа :
1) 41 плитка
2) 97 плиток.
Два допустимых ответа :
1) 41 плитка
2) 97 плиток.
Приложения:

Вас заинтересует
2 года назад
2 года назад
7 лет назад
9 лет назад
9 лет назад
10 лет назад