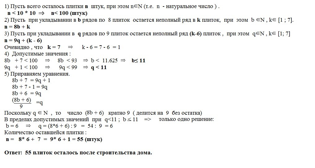
После строительства дома осталось некоторое количество плиток. Их можно использовать для выкладывания прямоугольной площадки на участке рядом с домом. Если укладывать в ряд по 10 плиток, то для квадратной площадки плиток не хватает. При укладывании по 8 плиток в ряд остается один неполный ряд, а при укладывании по 9 – тоже остается неполный ряд, в котором на 6 плиток меньше, чем в неполном ряду при укладывании по 8. Сколько всего плиток осталось после строительства дома? Запишите решение и ответ
Ответы
Ответ дал:
0
Ответ и решение в приложении.
===========================
===========================
Приложения:
Вас заинтересует
2 года назад
7 лет назад
10 лет назад
10 лет назад
10 лет назад
10 лет назад