Помогите пожалуйста!!!
Решите задачу на теорию вероятности:
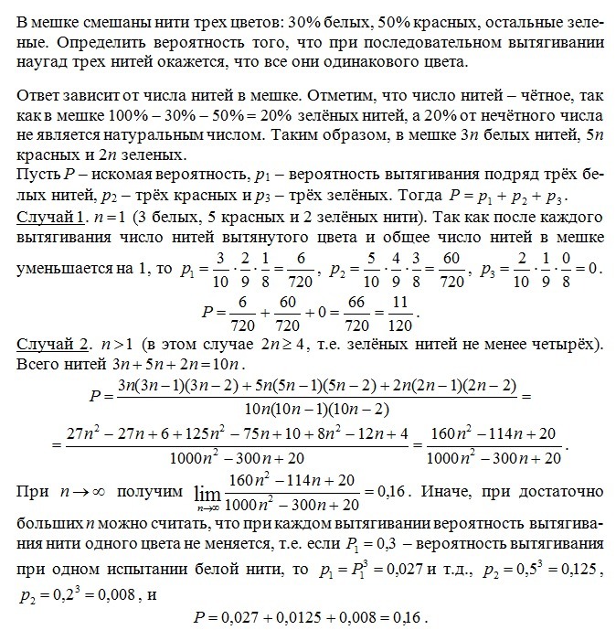
В мешке смешаны нити трех цветов: 30% белых, 50% красных, остальные зеленые. Определить вероятность того, что при последовательном вытягивание наугад трех нитей окажется, что все они одинакового цвета.
Ответы
Ответ дал:
0
Решение в приложении.
Приложения:

Вас заинтересует
2 года назад
7 лет назад
7 лет назад
9 лет назад
10 лет назад