Ответы
Ответ дал:
0
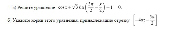
1. Решение уравнения сводится к приведению такового к квадратному путём применения формулы приведения для синуса: cosx-√3cos(x/2)+1=0
Затем, применяя формулу двойного аргумента для косинуса, получим: 2cos²(x/2)-√3cos(x/2)=0 ⇒ cos(x/2)*(2cos(x/2)-√3)=0, откуда получаем два уравнения: cos(x/2)=0 и 2cos(x/2)-√3=0. Решения соответственно будут: x=π+2πn и x=+-π/3+4πn
2. Из первого решения в указанном отрезке содержится -3π (n= -2), а из второго -11π/3 (n= -1)
Затем, применяя формулу двойного аргумента для косинуса, получим: 2cos²(x/2)-√3cos(x/2)=0 ⇒ cos(x/2)*(2cos(x/2)-√3)=0, откуда получаем два уравнения: cos(x/2)=0 и 2cos(x/2)-√3=0. Решения соответственно будут: x=π+2πn и x=+-π/3+4πn
2. Из первого решения в указанном отрезке содержится -3π (n= -2), а из второго -11π/3 (n= -1)
Ответ дал:
0
Вопрос : А как вы получили из 2cos(x/2)-√3=0, ответ x=+-π/3+4πn ?
Ответ дал:
0
Огромное спасибо!
Ответ дал:
0
Успеха!
Вас заинтересует
2 года назад
2 года назад
7 лет назад
10 лет назад
10 лет назад
10 лет назад