• Предмет: Алгебра
  • Автор: Azizagggg
  • Вопрос задан 9 лет назад

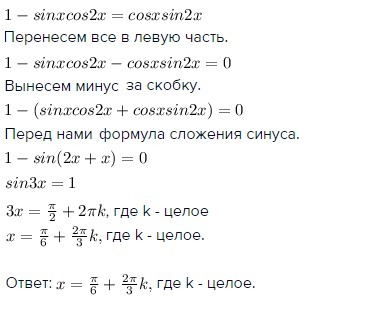
Решите уравнение
1-sin x cos 2 x = cos x sin 2x

Ответы

Ответ дал: ShirokovP
0
см фото
=============================
Приложения:
Вас заинтересует