Помогите пожалуйста с задачей по геометрии, про окружности!!! Буду очень признательна! Две окружности радиусов R и r касаются внешним образом. Найти площадь трапеции, ограниченной двумя общими касательными к этим окружностям и прямыми, соединяющими точки касания.
Ответы
Ответ дал:
0
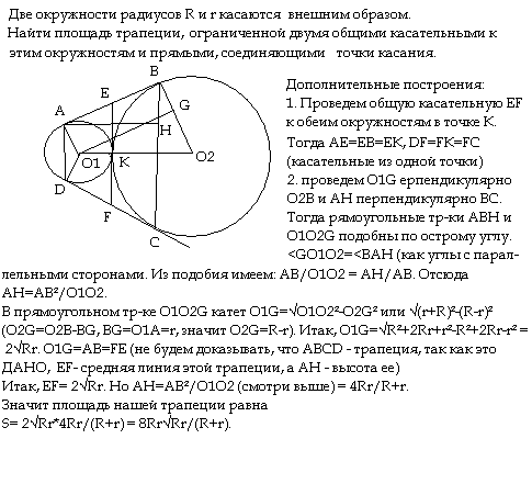
Решение в приложенном рисунке.
То, что ABCD - трапеция - это ДАНО! То, что AE=EB=EK=KF=FD=FC - так как О1О2 серединный перпендикуляр к ВС, EF и AD.
То, что ABCD - трапеция - это ДАНО! То, что AE=EB=EK=KF=FD=FC - так как О1О2 серединный перпендикуляр к ВС, EF и AD.
Приложения:

Вас заинтересует
2 года назад
8 лет назад
8 лет назад
10 лет назад
10 лет назад
10 лет назад
10 лет назад