• Предмет: Геометрия
  • Автор: 98q
  • Вопрос задан 11 лет назад

Стереометрия. Задание номер 6. Помогите с решением.

 

Приложения:

Ответы

Ответ дал: okneret
0
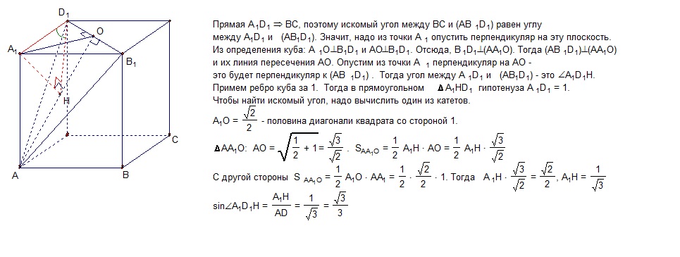
использовано: свойства куба, теорема о трех перпендикулярах, определение угла между прямой и плоскостью, признак перпендикулярности плоскостей, формула площади треугольника,  определение синуса угла в прямоугольном треугольнике
Приложения:
Вас заинтересует