• Предмет: Алгебра
  • Автор: raye299
  • Вопрос задан 9 лет назад

Помогите пожалуйста найти наименьшее и наибольшее значение функции f(x) на отрезке [a;b] y=3x/(x^2+1) [0;5]

Ответы

Ответ дал: Dимасuk
0
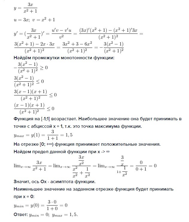
y =  dfrac{3x}{x^2 + 1} \ \
u = 3x;  v = x^2 + 1 \ \ 
y' = (dfrac{3x}{x^2 + 1})' = dfrac{u'v - v'u}{v^2} = dfrac{(3x)'(x^2 + 1) - (x^2 + 1)'3x}{(x^2 + 1)^2} = \ \  dfrac{3(x^2 + 1) - 2x cdot 3x}{(x^2 + 1)^2} =  dfrac{3x^2 + 3 - 6x^2 }{(x^2 + 1)^2} = - dfrac{3(x^2 - 1)}{(x^2 + 1)^2}
Найдём промежутки монотонности функции:
 - dfrac{3(x^2 - 1)}{(x^2 + 1)^2}   geq  0 \ \
  dfrac{3(x^2 - 1)}{(x^2 + 1)^2}  leq  0 \ \
  dfrac{3(x - 1)(x + 1)}{(x^2 + 1)^2}  leq  0 \ \ 
 dfrac{(x - 1)(x + 1)}{(x^2 + 1)^2}  leq  0
Функция на [-1;1] возрастает. Наибольшее значение она будет принимать в точке с абциссой x = 1, т.к. это точка максимума функции.
y_{max}  = y(1) =  dfrac{3}{1 + 1} = 1,5
На отрезке [0; +∞) функция принимает положительные значения.
Найдем предел данной функции при x -> ∞
 lim_{x to infty} dfrac{3x}{x^2 + 1} =  lim_{x to infty} dfrac{ dfrac{3x}{x^2} }{ dfrac{x^2}{x^2} +  dfrac{1}{x^2} } =  lim_{x to infty}   frac{ dfrac{3}{x} }{1 +  dfrac{1}{x^2} } = dfrac{0}{0 + 1} = 0
Значит, ось Ox - асимптота функции.
Наименьшее значение на заданном отрезке функция будет принимать при x = 0:
y_{min} = y(0) =  dfrac{3 cdot 0}{1 + 0 } = 0
Ответ: y_{min} = 0;  y_{max} = 1,5.

Приложения:
Вас заинтересует