Ответы
Ответ дал:
0
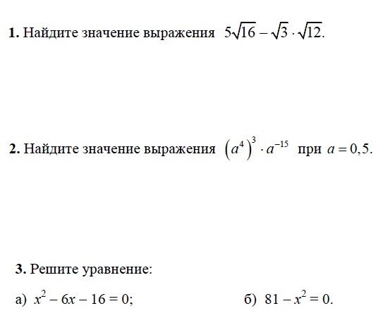
1.
5√16 - √3*√12=5*4 - √3*√3*√4=20 - √9*√4=20-3*2=14
2.
(a^4)³ *a^(-15)=a^(12 -15)=a^-3=1/a³
при а=0.5
05=1/2
1/(1/2)³=2³=8
3.
x² -6x-16=0
D/4=3²+16=25=+-5²
x1=6+5=11
x2=6-5=1
81-x²=0
(9-x)(9+x)=0
9-x=0
-x=-9
x1=9
9+x=0
x2= -9
x=+-9
5√16 - √3*√12=5*4 - √3*√3*√4=20 - √9*√4=20-3*2=14
2.
(a^4)³ *a^(-15)=a^(12 -15)=a^-3=1/a³
при а=0.5
05=1/2
1/(1/2)³=2³=8
3.
x² -6x-16=0
D/4=3²+16=25=+-5²
x1=6+5=11
x2=6-5=1
81-x²=0
(9-x)(9+x)=0
9-x=0
-x=-9
x1=9
9+x=0
x2= -9
x=+-9
Вас заинтересует
3 года назад
3 года назад
7 лет назад
7 лет назад
10 лет назад
10 лет назад