Ответы
Ответ дал:
0
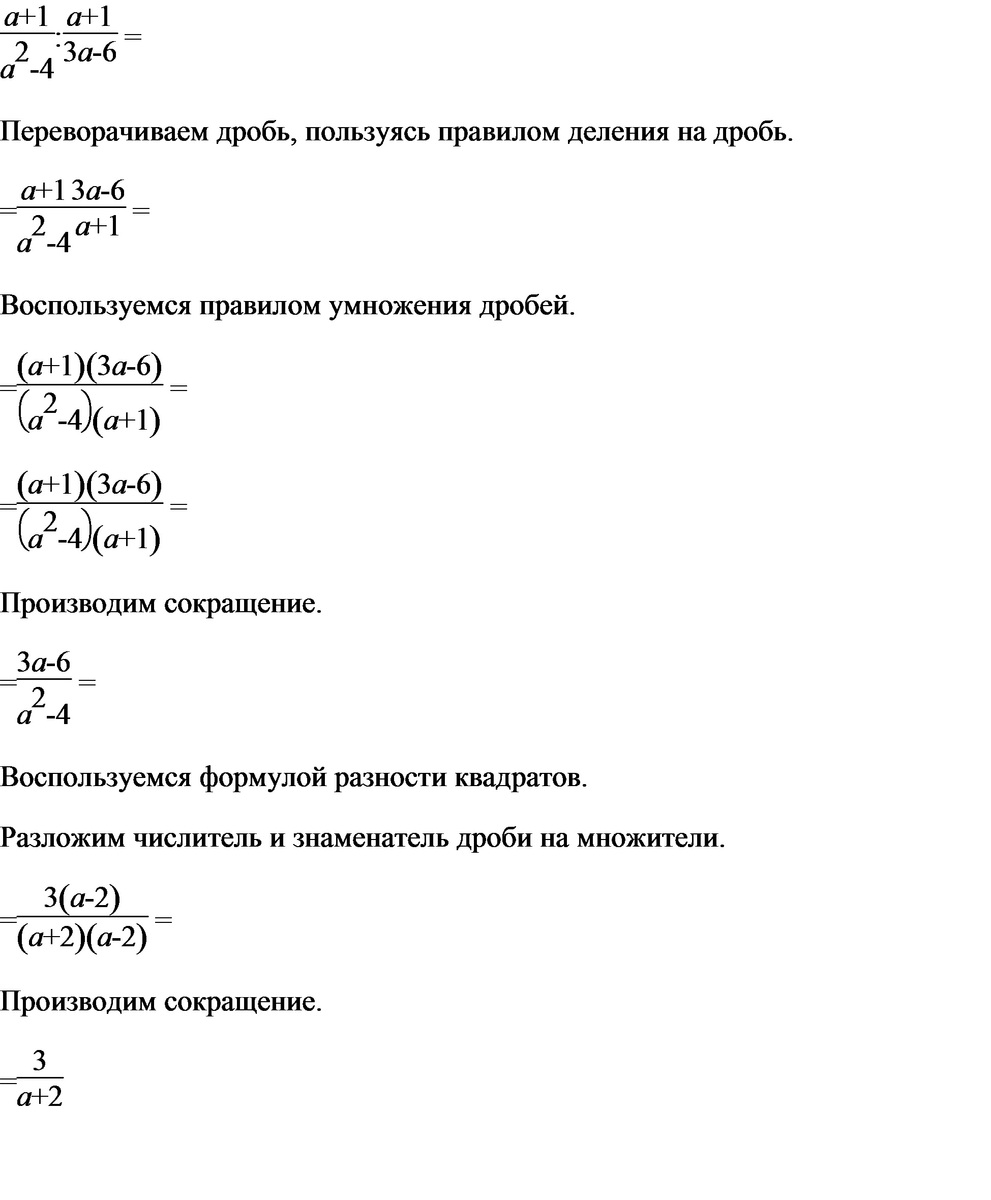
смотри прикреплённый файл
Приложения:

Вас заинтересует
2 года назад
2 года назад
8 лет назад
10 лет назад
10 лет назад
10 лет назад
10 лет назад